A study published in Botanical Reviewhas delivered a comprehensive taxonomic revision of the Lamiaceae family (mints) in China, bridging a critical gap between traditional classification and modern molecular insights. The work establishes an updated framework that recognizes 100 genera and over 1,020 species across the country—significantly refining records from earlier floras.
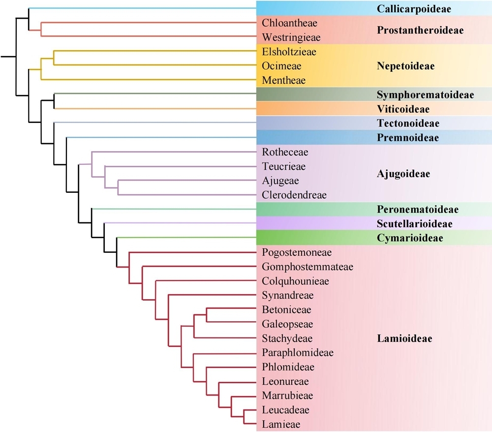
Lamiaceae, the sixth-largest family of flowering plants globally, holds immense economic value for its spices, medicinal herbs, and horticultural plants. The family’s boundaries have long been debated, particularly in relation to Verbenaceae. Decades of morphological, anatomical, and molecular research have since confirmed that both traditional families were non-monophyletic, leading to a major global reorganization in which nearly two-thirds of Verbenaceae genera were transferred to Lamiaceae.
China is recognized as one of seven global centers for Lamiaceae diversity. However, foundational works such as Flora Reipublicae Popularis Sinicae and Flora of China (FOC) have lagged behind these systematic advances.
Researchers from Xishuangbanna Tropical Botanical Garden (XTBG) and Kunming Institute of Botany (KIB) of the Chinese Academy of Sciences address this gap by reviewing nearly three centuries of taxonomic history and integrating recent phylogenetic findings. It provides updated identification keys for subfamilies, tribes, and genera, alongside detailed synopses of each genus.
According to the revised classification, China now hosts Lamiaceae species across 11 subfamilies and 19 tribes. Compared with FOC, 25 genera are treated as synonyms, while 28 additional genera are recognized—including 13 transferred from Verbenaceae and 15 that have been reinstated, newly established, or newly recorded.
As a bridge connecting international research, this work standardizes Chinese Lamiaceae classification by integrating classical taxonomy with molecular phylogenetic evidence. It establishes foundational resources for subsequent applications including medicinal plant utilization and ecological conservation.

Contact
LI Bo Ph.D Principal Investigator
Center for Integrative Conservation, the Chinese Academy of Sciences
E-mail: hanbolijx@xtbg.ac.cn
Published: 09 March 2026